Односторонние пределы и непрерывность функций

§ 7. Односторонние пределы
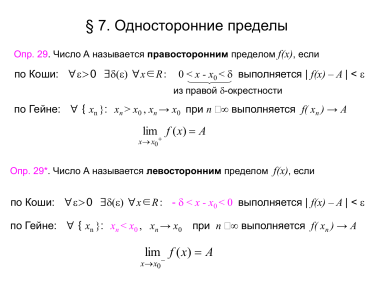
Опр. 29. Число А называется правосторонним пределом f(x), если
по Коши: ∀e>0 ∃d(e) ∀x∈R: 0 < x - x0 < d выполняется | f(x) – A | < e
из правой d-окрестности
по Гейне: ∀ { xn }: xn > x0 , xn → x0 при n ∞ выполняется f( xn ) → A
lim f ( x)  A
x x0
Опр. 29*. Число А называется левосторонним пределом f(x), если
по Коши: ∀e>0 ∃d(e) ∀x∈R: - d < x - x0 < 0 выполняется | f(x) – A | < e
по Гейне: ∀ { xn }: xn < x0 , xn → x0
при n ∞ выполняется f( xn ) → A
lim f ( x)  A
x x0
y
Дана функция
2
1
-2
1
-1
2
x
3
-1
f (1)  0
lim  f ( x)  0
lim  f ( x)  -1
x  1
x 0
lim  f ( x)  -1
lim  f ( x)  0
x 0
x  2
x  2
x  1
f (1)  -1
f (0)  1
f (2) -1
lim f ( x)  1
lim f ( x)  0
lim f ( x)  -1
x  1
lim f ( x)  2
x  1
f (3) 
lim f ( x)  ∞
x 3 
lim f ( x)  0
x 3 
Теорема 7.1. (о существовании предела)
Для того, чтобы существовал предел lim f ( x) необходимо и достаточно,
x x 0
чтобы существовал левосторонни и правосторонний пределы f(x) и они
оба были равны. В этом случае их значение и является двусторонним
пределом f(x) в точке x0.
lim f ( x)  A  lim f ( x)  lim f ( x)  A
x x 0
x x 0
x x 0
§ 8. Непрерывность функций
Опр. 30. Ф. y = f(x) называется непрерывной справа в x0, если
∃ правосторонний предел и
lim f ( x)  f ( x0 )
x x 0
Ф. y = f(x) называется непрерывной слева в x0, если
∃ левосторонний предел и
lim f ( x)  f ( x0 )
x x 0
Опр. 31.
y = f(x) называется непрерывной в x0, если
lim f ( x)  lim f ( x)  f ( x0 )
x x 0
Опр. 31*.
x x 0
y = f(x) называется непрерывной в x0, если
lim D y  0 .
D x 0
Б. м. приращению аргумента Dx = x – x0 соответствует б. м. приращение
функции
D y = f ( x ) – f ( x0 )
Следствие 1. Из теор. о локальной ограниченности
Если y = f(x) непрерывна в x0, то она локально ограничена в x0
Следствие 2. Из теор. о сохранении знака
Если y = f(x) непрерывна в точке x0, и f(x0) ≠ 0 , то ∃U( x0, d ) в
которой
y = f( x ) сохраняет свой знак.
Общие свойства непрерывных функций
1. Всякая основная элементарная функция непрерывна в своей области
определения.
Доказать для каждой
2. Сумма, произведение, частное непрерывных на (a,b) функций есть
непрерывная на (a,b) функция
3. Непрерывность композиции элементарных функций.
Если
u = j ( x ) – непрерывна в x0
y = f ( u ) – непрерывна в u0
то сложная функция y = f ( j ( x )) непрерывна в x0
Следствие. Операция предельного перехода перестановочна.
lim f (u )  f ( lim u ( x) )
u u 0
x x 0
Точки разрыва и их классификация
Опр. 32. Т. x0 называется точкой разрыва ф. y = f(x), если для нее не
выполняется определение непрерывности.
lim f ( x)  f ( x0 )
x x 0
Т.
x0 - точка устранимого разрыва, если ∃
но
lim f ( x)  f ( x0 )
lim f ( x)
x x 0
x x 0
Т. x0 - точка скачка (разрыв I рода), если
lim f ( x)  A
x x 0

lim f ( x)  B
x x 0

Т. x0 - точка разрыва I I рода, если
хотя бы один из односторонних пределов
lim f ( x)  
x x 0
или
и A B
∞
или
lim f ( x)  
x x 0
∄.
План исследования функции на непрерывность
1. Найти точки, подозрительные на разрыв
2. Найти lim f ( x) и lim f ( x). Вычислить f (x0)
x x 0
x x 0
3. Назвать характер разрыва
4. Построить график. (При необходимость вычислить
Примеры
x2  4
1. f ( x) 
x2
2. f ( x)  2
1
x 1
lim f ( x) ).
x 
y
y
1
4
2
-2
1
2
4
x
x