Кинематика точки: координатный и естественный способы

Часть 1. «Координатный способ задания движения точки»
Движение точки задано уравнениями
x  2t (м),
y  4(1  t 2 ) (м).
Определить и построить траекторию. Определить и показать на чертеже
*
положение точки в начальный момент и в момент времени t  0,5c . Для указанных
моментов времени найти скорость и ускорение точки. Изобразить на чертеже
*
соответствующие векторы: V0 , W0 и V , W * .
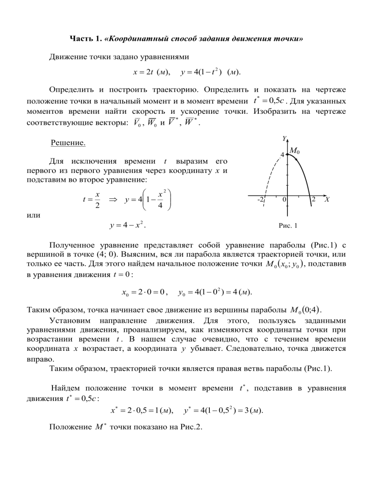
Y
Решение.
4
Для исключения времени t выразим его
первого из первого уравнения через координату x и
подставим во второе уравнение:
x
t
2
или
 x2 
 y  41  
 4 
-2
y  4  x2 .
M0
0
2
X
Рис. 1
Полученное уравнение представляет собой уравнение параболы (Рис.1) с
вершиной в точке (4; 0). Выясним, вся ли парабола является траекторией точки, или
только ее часть. Для этого найдем начальное положение точки M 0  x0 ; y0  , подставив
в уравнения движения t  0 :
x0  2  0  0 ,
y0  4(1  0 2 )  4 (м).
Таким образом, точка начинает свое движение из вершины параболы M 0 0;4 .
Установим направление движения. Для этого, пользуясь заданными
уравнениями движения, проанализируем, как изменяются координаты точки при
возрастании времени t . В нашем случае очевидно, что с течением времени
координата x возрастает, а координата y убывает. Следовательно, точка движется
вправо.
Таким образом, траекторией точки является правая ветвь параболы (Рис.1).
Найдем положение точки в момент времени t  , подставив в уравнения
движения t   0,5c :
x  2  0,5  1 (м), y   4(1  0,52 )  3 (м).
Положение M  точки показано на Рис.2.
Найдем как функции времени проекции скорости на координатные оси, а
также ее модуль и направляющие косинусы:
Vy  y  8t  м с  ,
Vx  x  2  м с  ,

 VV 
cos V ^ OX 

 VV  
V y0  0  м с  ,
V0  2  м с  ,
1
x
V  Vx2  V y2  2 1  16t 2  м с  ;
1  16t
,
2
cos V ^ OY 
4t
y
1  16t
2
.
В заданные моменты времени получаем:
при t 0  0
Vx0  2  м с  ,


cos V0 OX  1 ,
при t   0,5c
^
V y  4  м с  ,
Vx  2  м с  ,

^


cos V  OX  0,447 ,

cos V0 OY  0 ;
^
V   4,47  м с  ,

^

cos V  OY  0,894 .
Найдем как функции времени проекции ускорения на координатные
оси, а также его модуль и направляющие косинусы:
Wx  Vx  0 ,

W y  Vy  8  м с  ,
 WW  0 ,
cos W ^ OX 
x
Очевидно, что в рассматриваемом
движении ни модуль, ни направление
вектора ускорения не зависят от
времени, поэтому найденные значения
справедливы для любого момента
времени:
W  Wx2  W y2  8  м с  ;

 WW  1.
cos W ^ OY 
y
Y
4
V0
М
3
W0
W0  W  W  8  м с  .

Векторы скорости и ускорения в
начальный момент времени и в момент
времени t  показаны на Рис.2 (они могут
быть построены либо через модуль и
направляющие косинусы, либо через
проекции).
М0
0
W
V
1
2
Рис. 2
X
Часть 2. «Естественный способ задания движения точки»
Точка М движется по траектории, представляющей собой половину
окружности радиуса r, согласно закону
S
r
2
О

cos t (м).
3
r
Начало отсчета криволинейной координаты
(точка О) и направление ее положительного отсчета
Рис. 3
указаны на Рис.3.
Определить как функции времени проекцию вектора скорости на орт
касательной V , а также проекции вектора ускорения на орт касательной W и на орт
главной нормали Wn . Построить графики зависимостей W t  , V t  , S t  и Lt  .
Показать положение точки на траектории в начальный момент и в момент времени
t *  2 c . Найти и изобразить на чертеже векторы скорости, касательного и
нормального ускорений, а также вектор полного ускорения для указанных моментов
времени.
Решение.
Определим V , W и Wn :
 r 
V  S  
sin t ;
6
3
(а)
 r

W  V  
cos t ;
18
3
(b)
V2  4 r 2 
Wn 


sin
t.

r
36
3
(c)
2
3
V2
Полученные функции (a) и (b), а также заданный закон движения позволяют
построить графики W t  , V t  и S t  (Рис.4). Найдем положение точки М в
начальный момент и в момент времени t * , подставив в заданный закон движения
t0  0 и t *  2 c :
S0 
r
2
cos 0 
r
2
(м);
S 
r
2
cos
2 r
r
(м).
 cos1200  
3
2
4
Покажем соответствующие положения точки на траектории. Поскольку длина
полной окружности равна 2r , то S0  r / 2 составляет 1/4 окружности. Откладывая
полученную величину в сторону положительного отсчета криволинейной
координаты (т.к. S0  0 ), находим точку M 0 (Рис.4). Криволинейная координата S 
отрицательна и по модулю в два раза меньше S 0 , поэтому точка М  отстоит от
точки О влево на 1/8 окружности.
м/с2
 3r
18
0

 r
3
1
2
3
4
5
6
7
8
t, с
1
2
3
4
5
6
7
8
t, с
1
2
3
4
5
6
7
8
t, с
1
2
3
4
5
6
7
8
t, с
18
V м/с
 r
2
6
0

 r
2
6
S м
r
2
0

r
2
L м
2r
r
0
Рис. 4
Подставив указанные моменты времени в уравнение (а), найдем
V  
0
 2r
6
sin 0  0 ;
2
 2r 3
V  
sin


 1,42 r (м/с).
6
3
6 2

 2r
Таким образом, начальная скорость точки равна нулю. Покажем на чертеже
вектор V  . Поскольку его проекция на касательную ось V  0 , он направлен в
сторону убывания дуговой координаты (Рис.5). (Напомним, что касательная ось
всегда направлена в сторону возрастания дуговой координаты).
Аналогичным образом из (b) и (c) найдем:
W0  
 3r
18
cos 0  
W 
0
n
 4r
36
 3r
18
W  
 1,72r (м/с2);
18
cos
2  3r

 0,86 r (м/с2).
3
36
2 3 4 r
W 
sin

 2,03r (м/с2).
36
3
144

n
sin 0  0 ;
2
 4r
 3r
2
Векторы нормального, касательного и полного ускорений точки М показаны
на Рис.5. Отметим, что направление касательного ускорения, так же как и скорости,
определяется знаком его проекции на касательную ось. Нормальное ускорение (если
оно отлично от нуля) всегда направлено в сторону вогнутости траектории (его
проекция на главную нормаль не может быть отрицательной).

О
W 
M*
V
W 0  W 0

W
Wn0  0
Wn
M0 V 0  0
n
Рис. 5
Поскольку Wn0  0 , вектор полного ускорения в начальный момент времени
совпадает с касательным ускорением. В момент времени t * вектор W  определяется
как векторная сумма W  и Wn . Его модуль равен
W 
W   W   0,86r   2,03r   2,2r (м/с2),
 2
 2
n
2
2
а угол, составляемый с направлением главной нормали, определим через тангенс:
tg 
W 0,86 r

 0,424
Wn 2,03r

  230 .
Часть 3. «Переход от координатного способа задания движения точки к
естественному»
Движение точки задано уравнениями:
x  2  sin t 2   2 (м);
y  2  cos t 2   1 (м).
Найти уравнение траектории и построить ее на чертеже. показать на ней
начальное положение точки и найти закон движения точки по траектории s  st  ,
приняв за начало отсчета дуговой координаты начальное положение точки и считая,
что точка начинает свое движение в сторону возрастания дуговой координаты.
Решение.
Чтобы найти уравнение траектории точки исключим время из уравнений
движения. Для этого из первого уравнения выразим sin t 2  , а из второго cos t 2 ,
затем возведём их в квадрат и сложим:
x2
 x  2
sin t  
; sin 2 t 2  
;
2
4
2
y 1

y  1
2
2
2
cos t  
; cos t  
;
2
4
2
2
 x  22   y  12  4 .
Очевидно, что окружность радиуса r  2 м с координатами центра C 2;1
включает траекторию движения точки (Рис.6). Необходимо только уточнить,
является ли вся окружность траекторией или только её часть представляет эту
траекторию.
Для определения начального положения точки на траектории подставим в
уравнения движения значение времени t  0 . Находим, что точка в начальный
момент движения занимает положение M 0 , определяемое координатами x0  2 м ,
y0  3 м , т.е. M 0 2;3 .
Установим направление движения точки по траектории при возрастании
времени от t  0 до t  2 / 2 с. Подставив в уравнения движения t  2 / 2 найдем,
что при этом координаты движущейся точки будут равны: x1  4 ; y1  1 , т.е. M1 4;1 .
Следовательно, точка M начинает своё движение по окружности от точки M 0 в
направлении часовой стрелки.
Легко убедится в том, что при t  1с точка занимает положение M 2 2;1 , а
3
 1.23 с точка приходит в M 3 0;1 . Из этого следует, что вся окружность
2
является траекторией движения точки.
Проекции вектора скорости V на оси координат равны
при t 
W
Y
Vx  x  4t  cos t 2 ,
S
M0
A
V0
Vy  y  4t  sin t 2 .
M
r
Wn
Модуль этого вектора равен
W
V
M3
V
C
M1
W
O
при
X
M2
Рис. 6
V1
Vx 2  Vy 2  4  t ;
t  2/2 с
V  4.43 м / с .
Направляющие косинусы вектора
V являются функцией времени, т.е.
направление этого вектора непрерывно
изменяется:
cos V, ^ OX  
Vx
 cos t 2 ;
cosV, ^ OX   0;
V
 при t  2 / 2 с :
V
cosV, ^ OY   1.
cos V, ^ OY   y   sin t 2 ;
V
Установим закон движения точки вдоль траектории. Начало отсчёта
криволинейной координаты (точку A ) совместим с начальным положением точки
M 0 . В качестве положительного направления отсчёта криволинейной координаты
выберем направление движения точки. Поскольку точка движется в сторону
возрастания криволинейной координаты S , то
dS  V  dt  4t  dt ,
( V  V )
После интегрирования этого выражения найдем
S  2t 2  C .
При t  0 S  S0  0 , поэтому C  0
траектории будет следующим:
S  2t 2
и закон движения точки вдоль